
作为全球领先的会展组织者,锐昂中国与母公司荷兰RAI锐昂展览集团始终致力于推动行业的跨国界合作与高质量发展。由荷兰锐昂展览集团主办的Interclean Amsterdam 2026 将于4月14-17日在荷兰阿姆斯特丹 RAI 国际会展中心拉开帷幕,为确保各位伙伴的参展行程高效顺畅,我们整理了以下官方参展须知,建议打印随身携带或收藏本文,以便随时查阅关键信息。
展商须知
01





02
交通方式
公共交通
地铁与电车:乘坐 地铁52号线 或 4号有轨电车 可直达 RAI 展馆门口(RAI 站),并能带您前往阿姆斯特丹市中心。
支付方式:无需提前购票,直接使用借记卡、信用卡或手机感应刷卡(Check-in/out)即可乘车。
火车到达
便捷到达:RAI 火车站距离展馆仅300米,步行几分钟即可到达。该站有往返史基浦机场 (Schiphol)、鹿特丹、乌得勒支、海牙及国际铁路网的频繁班次。
行程规划:建议提前规划。
如需查看最新的轨道施工及路况信息,请点击下方链接了解:
https://www.ns.nl/en/travel-information/maintenance-on-the-tracks/
支付方式:同样支持使用借记卡、信用卡或手机感应刷卡进出站。
自驾出行
地理位置:RAI Amsterdam 紧邻 A10 环城高速公路(9号出口),展馆内设有地下停车场。
温馨提示:鉴于展馆距离史基浦机场仅15分钟车程且交通便利,建议参观者优先选择公共交通。
导航地址:Europaplein, 1078 GZ Amsterdam, the Netherlands.
周边停车
RAI 馆内及周边设有充足的停车位。
停车费率(2026年1月1日起生效):
标准费率:每小时 6.00 欧元,每日最高上限 36.00 欧元。
优惠提醒:在线提前购买停车票仅需 30.00 欧元/天(原价 36.00 欧元)。
更多优惠请点击下方链接了解:
https://parkeren.rai.nl/en/booking/period.html
现场联系人
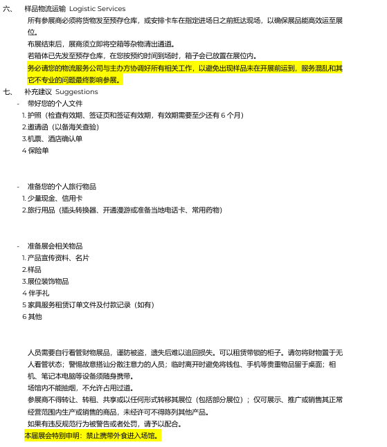
03



